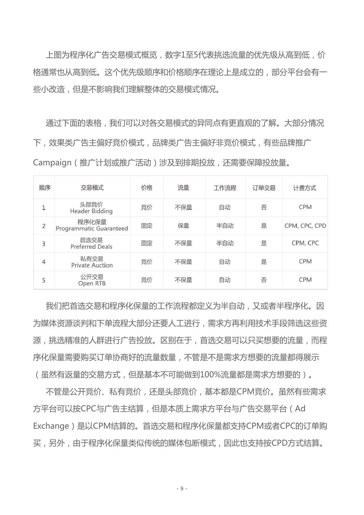
微信公众号
微信小程序
【摘要】 本文转载自『Morketing』,作者:Morketing,Morketing经授权发布,转载或内容合作请点击版权说明,违规转载法律必究。
2017年1月10日,舜飞科技发布《程序化广告生态实用手册》,本报告秉承舜飞专业务实的价值观,由舜飞科技产品副总裁梁丽丽主笔,融汇舜飞多年实践经验。此实用手册从程序化广告交易模式、广告投放的核心流程和相关技术、案例分析等方面,详细阐述了程序化广告投放逻辑、竞价原理、数据处理分析等内容,旨在帮助广告主、代理商和营销人员在理解程序化广告市场的基础上,深度掌握行业运作流程。
全文64页(点击底部 “阅读原文” 可下载完整版PDF)































































本文转载自『Morketing』,作者:Morketing,Morketing经授权发布,转载或内容合作请点击版权说明,违规转载法律必究。
2017《程序化广告生态实用手册》重磅发布
请先注册/登录后参与评论